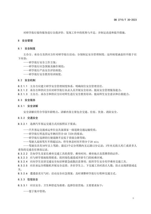
本文目录一览:
研学旅行需要什么样的资质才可以?
旅行社资质:旅行社经营许可证:这是开展旅行活动的基础,确保旅行活动的合法性。教育资源:丰富的知识储备:对目的地文化、历史等知识的深入了解,以提供有深度的研学内容。专业领队和讲解员:配备具有专业知识和经验的领队和讲解员,确保学生能够获得高质量的教育体验。

具体而言,研学旅行公司应当具备以下资质:一是教育背景,能够设计出符合学生年龄和学科需求的研学方案;二是安全保障,包括紧急救援、医疗急救等措施,确保学生在研学过程中得到全面保护;三是师资力量,拥有经验丰富、专业素养高的教师团队,能够引导学生更好地参与研学活动。
研学旅行的开展,需要满足一系列特定条件。首先,具备经营旅行社业务的资质是基础,例如持有旅行社经营许可证,这确保了旅行活动的合法性。其次,旅行社需要掌握丰富的教育资源,这包括对目的地文化、历史等知识的深入了解,以及专业领队和讲解员的配备。

必须是公司,需要具备法人资质。内部有严格的管理制度和规范,对研学旅行的服务项目有明确规定和要求。有全面的安全防控措施、保证学生出行安全,并具备提供安全教育培训的能力。承办方 需要旅游资质,是注册的旅行社。
国家关于学生研学的规定
1、研学旅行纳入教学计划: 各中小学需将研学旅行纳入学校教育教学计划,确保每学年至少组织一次。 研学旅行需与综合实践活动课程、地方课程等相结合,形成系统化的教育方案。 活动安排与时间要求: 研学旅行活动主要安排在小学四至六年级、初中一至二年级、高中一至二年级的学生中。
2、教育部最新的研学规定要求各中小学将研学旅行纳入教育教学计划,每学年至少组织一次,且与综合实践活动课程、地方课程等结合,活动安排在小学四至六年级、初中一至二年级、高中一至二年级,每次活动时间不少于三天。
3、国家关于学生研学的规定主要体现在《研学旅行服务规范》中,该规范的主要内容如下:实施时间与适用范围:自2017年5月1日起开始实施。适用于全国范围内的研学旅行组织。术语定义:明确了研学旅行、研学导师、研学营地等关键术语的含义,为理解和执行规范奠定了基础。
4、国家关于学生研学的规定主要体现在《研学旅行服务规范》中,该规范自2017年5月1日起执行,适用于全国范围内组织研学旅行的旅行社与教育机构,其主要内容包括以下几点:定义关键术语:规范中首先定义了研学旅行、研学导师和研学营地等关键术语,确保各方对研学旅行的理解一致。
研学旅行服务规范规定,多少人
1、人以上。研学旅行服务规范由国家旅游局于2016年12月19日发布,于2017年5月1日起正式实施,规定应设立研学旅行的部门、专职人员,宜有承接101人以上中小学生旅游团队的经验。
2、规定主办方、承办方等机构需配备带队老师、研学导师、安全员等人员,以确保活动顺利进行。研学旅行产品分类:根据资源类型,将研学旅行产品分为知识科普型、自然观赏型、体验考察型等,以满足不同学生群体的需求。这些分类旨在激发学生的学习兴趣,培养他们的实践能力和团队合作精神。
3、研学旅行服务标准:国家明确了研学旅行服务标准,旅行社及其员工必须具备相应的资质,并在服务中保障学生的人身安全、健康、学习等方面的需求。
4、研学旅行的住宿人数因研学基地设施而异,并没有固定的标准。通常情况下,推荐每个学生拥有独立的房间,这有助于保护学生的隐私和安全。然而,当设施条件有限时,1至4名学生共用一个房间也是可行的选择。为了确保学生的健康和学习效果,住宿环境和设施必须达到卫生、安全和教育的标准。
5、针对服务提供方,规范提出了具体的要求,包括法人资质、安全防控措施以及教育培训计划等,确保研学旅行活动能够顺利进行。人员配置方面,主办方、承办方需配备相应的人员,如带队老师、研学导师和安全员等,以确保活动的安全和顺利。
深度好文:关于研学旅行活动中承办方资格的思考
研学旅行服务合同需明确规定费用、行程安排、服务标准等,与旅行社包价旅游合同的要素基本一致。合同中需详细列出旅游服务内容,确保活动的专业性和合规性。综上所述,研学旅行活动的承办方应具备旅行社业务经营许可,以确保活动的顺利进行,同时保证学生的权益和安全。
在研学旅行中提供特定领域的课程或活动,需要具备相应领域的专业背景。例如,如果你计划带领学生进行历史文化的研学旅行,你应当拥有相关领域的专业知识,这样才能确保研学内容的准确性与深度。同时,这些内容必须符合当地的教育要求,才能真正发挥研学旅行的教育意义。担任研学活动的导游同样需要具备一定的资格。
定义关键术语:规范中首先定义了研学旅行、研学导师和研学营地等关键术语,确保各方对研学旅行的理解一致。安全第一原则:强调研学旅行活动应遵循安全第一的原则,要求活动组织者、承办方和供应商共同致力于保障学生的安全。平等参与机会:特别指出研学旅行应面向所有学生,确保每个学生都有平等参与的机会。
研学的定义与内涵研学旅行是教育与旅游深度融合的产物,它超越了传统课堂的局限,将学习延伸到更广阔的社会和自然环境中。这种学习方式不仅注重知识的传授,更强调学生在实践中的体验和探究。通过研学旅行,学生能够在真实的情境中观察、思考、实践,从而深化对知识的理解和掌握。
本文来自作者[qdjykj]投稿,不代表趣读号立场,如若转载,请注明出处:https://qdjykj.cn/qwer/202509-15803.html
评论列表(3条)
我是趣读号的签约作者“qdjykj”
本文概览:本文目录一览: 1、研学旅行需要什么样的资质才可以? 2、国家关于学生研学的规定...
文章不错《研学旅行规范(研学旅行规范性)》内容很有帮助